Optimiertes Batteriemanagement (herstellerübergreifend)
|
|
||||||||||||||||||||||||||||||||||||||||||||||||||||||||||||||||||||||||||||
|
Danke für die Erinnerung, dass ich das auch noch besser machen muss. Ich bin aktuell noch auf dem Level, dass ich den Speicher an guten Tagen mit einer Leistung von 3,5kW begrenze, somit pulvere ich nicht ab Mittag voll uns Netz und zusätzlich bleibt mein Speicher nicht lange auf 100%. BEVs laden bei mir fast ausschließlich zu Mittag (es ist eigentlich immer eines zu Hause) somit nehme ich die Mittagsspitze sowieso oft komplett weg. Das mit Speicher leeren in der Früh fehlt mir noch, aber dafür geht bei mir alles voll automatisch. Achja, und ich habe meinen Nullpunkt verschoben, dass ich kostant 150W einspeise (von März bis Oktober), damit komme ich auf einen täglichen Netzbezug von <50Wh. |
||||||||||||||||||||||||||||||||||||||||||||||||||||||||||||||||||||||||||||
|
||||||||||||||||||||||||||||||||||||||||||||||||||||||||||||||||||||||||||||
|
Ich hoffe meine Frau steigt auch bald auf ein eAuto um dann werde ich das auch so machen können, hohe Flexibilität mit dem riesigen eAuto Speicher ist ein richtiger "Gamechanger". Ist aus meiner Sicht auch nur eine Spielerei, wenn man das nachrechnet (Speicherverluste; Einspeisung in kWh; Differenz zu EEG Vergütung) bleibt nicht wirkich etwas über, aber der Speicher wird zumindest genützt (den Zyklentod wird er eh nicht sterben). welche Hard/Software? Hab ich auch überlegt, aber der Netzbezug ist so auch gering, Netzbezug verursacht bei mir eher das eAuto, weil ich es nicht intelligent auf PV Überschuss regle, sondern fix auf 6 kW (das kommt dann entweder aus dem Speicher oder von Dach, mehr geht eh nicht, weniger praktisch auch nicht. |
||||||||||||||||||||||||||||||||||||||||||||||||||||||||||||||||||||||||||||
|
||||||||||||||||||||||||||||||||||||||||||||||||||||||||||||||||||||||||||||
|
Ich openHAB und steuere meinen WR WR [Wechselrichter] über Modbus. Mittlerweile würde es aber auch mit evcc funktionierten, was ich (trotz alle dem Firlefanz in letzter Zeit), sowieso fürs Laden der BEVs empfehlen kann. |
||||||||||||||||||||||||||||||||||||||||||||||||||||||||||||||||||||||||||||
|
|
||||||||||||||||||||||||||||||||||||||||||||||||||||||||||||||||||||||||||||
|
||||||||||||||||||||||||||||||||||||||||||||||||||||||||||||||||||||||||||||
|
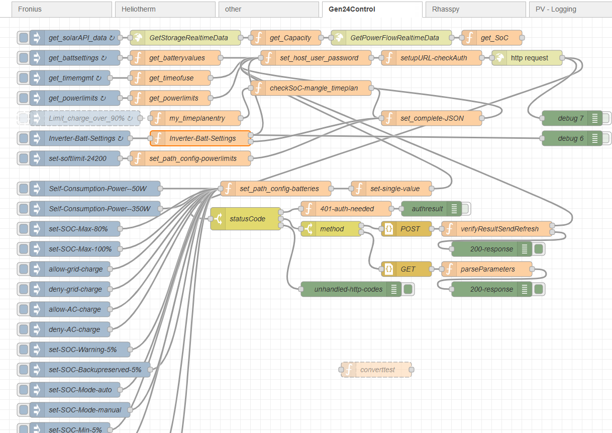
ich hab mittels node red gescripted und optimiert. gen24 mit 44kWh Speicher. optimierungen / automatisierungen: -) prognose wird teilweise mit einbezogen -) peak shaving mit automatisierten netzbezug von 700W, 900W oder 1900W (alle drei Fälle um unter 2kW also abgerundet 1kW Netzleistung zu bleiben -) Akku vormittags nicht laden, da ich mehr Leistung von den Generatoren habe als ich Einspeisen darf wird das dann automatscih in den Akku geparkt -) Mo - Sa maximal 80% Akkuladung - So 100% zum balancen -) seit heute: Abends gezieltes Einspeisen aus dem Akku in die EEG, wo ich sehe dass mehrverbrauch da ist und folglich ich erwarte dass ich mehr von meinem Strom an die EEG verkaufen kann (siehe https://www.energiesparhaus.at/forum-neoom-energiegemeinschaft-wer-ist-schon-dabei/75958_22#880561) -) abhängig von Nachtzeit und AkkuSoC Statt Nullausregelung 50, 150, oder 350W konstant einspeisen damit der Netzbezug möglichst klein bleibt -) Wärmepumpe Warmwasserbereitung erst ermöglichen wenn genug PV und ein gewisser Akku SoC vorhanden -) falls zu kalt im Keller und PV-Überschuss vorhanden die E-Flächenheizung schalten -) sobald genug Überschuss den Entfeuchter im Keller starten leider ist das bei mir gewachsen (oder am wachsen) und folglich im Code alles Spaghetticode ... dank Node Red bleibt es "übersichtlich" - also so gut das halt geht und wenn man weiß welche Nodes man angreifen muss. ![]() Alles was mir irgendwie einfällt in einer db Speichern dass man sich Auswertungen machen kann - das sieht dann zB so aus: ![]() BEVBEV [Battery Electric Vehicle, Elektroauto] fehlt in der Tabelle noch, haben wir erst seit November. Da tut evcc + fronius Wattpilot bisher das was es soll |
||||||||||||||||||||||||||||||||||||||||||||||||||||||||||||||||||||||||||||
|
||||||||||||||||||||||||||||||||||||||||||||||||||||||||||||||||||||||||||||
|
Hallo ck, hier gibt es dazu Erfahrungen und Preise: Optimiertes Batteriemanagement (herstellerübergreifend) |
||||||||||||||||||||||||||||||||||||||||||||||||||||||||||||||||||||||||||||
|
||||||||||||||||||||||||||||||||||||||||||||||||||||||||||||||||||||||||||||
|
Puh, da hat sich jemand Gedanken gemacht 😳 |
||||||||||||||||||||||||||||||||||||||||||||||||||||||||||||||||||||||||||||
|
||||||||||||||||||||||||||||||||||||||||||||||||||||||||||||||||||||||||||||
Sehr ähnlich ![]() ![]() Die siehst du in den Solarweb Reports mit den Tagessummen, nicht jedoch bei den Detailreports (dort hilft dir Excel) |
||||||||||||||||||||||||||||||||||||||||||||||||||||||||||||||||||||||||||||
|
||||||||||||||||||||||||||||||||||||||||||||||||||||||||||||||||||||||||||||
|
In der Tat (in der Schule hätte man gesagt "wer hat da von wem abgeschrieben" 😜) Gut! Ich hab mir noch keine Reports gemacht, seit ich den Speicher habe. |
||||||||||||||||||||||||||||||||||||||||||||||||||||||||||||||||||||||||||||
|
||||||||||||||||||||||||||||||||||||||||||||||||||||||||||||||||||||||||||||
|
Seit Mitte Feburar hab ich eine 68kWh Batterie am Wechselrichter hängen (mit 11,7kWp Ost/West 21° PV), allerdings mit einer weiteren Nebenbedingung: Die Batterie hat vier Räder und ist daher nicht 24/7 am Wechselrichter angesteckt (aka. bidirektionales Laden, siehe mehr Details zur Umsetzung: https://openinverter.org/forum/viewtopic.php?p=79001#p79001 ). Das macht die (Ent)ladestrategie nochmal etwas schwieriger. Immerhin hab ich jetzt schon etwas Erfahrungswerte: Im Durchschnitt steht das Auto 20h pro Tag zuhause. Auto wird von meiner Frau (zuhause bei den Kindern) und mir benutzt (80% Home Office -> einmal in der Woche fahre ich ins Büro). Ausserdem kann der Wechselrichter nur maximal 13A am Batterieeingang, was auf bis zu 5.5kW rauskommt; vom Dach kommen bis zu 9kW runter, da geht dann leider oft mehr ins Netz als mir recht ist 😉 Ich hab mir ein paar Lösungen angesehen um einen guten Schedule zu berechnen. EMHASS ( https://emhass.readthedocs.io/en/latest/ ) , EVCC ( https://evcc.io/ ), EOS ( https://akkudoktor-eos.readthedocs.io/en/latest/ ), etc., aber leider berücksichtigt keiner von denen dass der Akku auch mal ausser Haus ist und potentiell anderswertig entladen (oder sogar geladen) werden kann. Bis jetzt hatte ich noch nicht die Muse mich da mehr reinzutigern, primär weil ich noch nicht ganz weiss wie ich das lösen kann: Nachdem das Auto mehr oder weniger zufällig ausser Haus ist, ist es schwer automatisiert vorauszuplanen. Ein möglicher Weg wäre in einem Google Kalendar Einträge zu machen inkl. Zielort, dann könnte man das ungefähr abschätzen. Oder ein aufgrund von vergangenen Bewegungsdaten mit dem Auto (die ich für die letzten 6 Jahre mit einminütiger Auflösung sogar habe 🙂) etwas zu erraten. Aber naja, vorerst mache ich es manuell: Ich nehm' mir jeden Abend fünf Minuten Zeit um einen Schedule festzulegen (mit EPEX Spot Preisen und Wetterbericht nebenbei am Bildschirm, und eine Vorstellung wann das Auto bewegt wird 😉). Das heisst pro Stunde kann ich eine Strategie definieren, welche wie folgt aussehen:
Noch ist es nicht nervig genug die Strategie manuell festzulegen, von dem her wirds dabei erstmal bleiben. Vielleicht wenn dann EPEX Spot auf 15min Slots umsteigt 😉 Aktuell speise ich bei OeMAG und bei einer BEG (Thiem) ein, aber im April hab ich mal so getan als würde ich in einen dynamischen Einspeisetarif haben (smartSUNHOURLY, 20% Abzug vom SPOT Preis). Hier die rohen Daten, auch gegenübergestellt mit April 2024 wo das Auto noch normal via AC Laderiegel (inkl. Überschussladung) betrieben wurde.
Bezüglich dynamischen Einspeisen, das war ein Reinfall 😉 Besonders weil das Auto meistens am WE unterwegs war, und im Speziellen weh getan hat der Ostersonntag wo wir nicht zuhause waren. Theoretisch könnte ich noch die Einspeiseleistung auf 0W reduzieren wenn der Preis negativ ist, das würde den Durchschnitt etwas verbessern, aber meh. Bilanziell hätte ich eigentlich nichts vom Netz ins Auto laden müssen, praktisch gab es halt ein paar Tage hintereinander wo nichts vom Dach kam aber das Auto bewegt werden musste. In der Praxis gingen 118kWh (von 426kWh) in die BEG, weniger als erwartet um ehrlich zu sein. Für mich wars ein interessantes Experiment, unterm Strich kein überraschendes Ergebnis aber jetzt hab ich mal echte Daten in der Hand. Diesen Mai werde ich mal versuchen minimalen Netzbezug zu erreichen, aber das war die letzten Tage schon eher nicht so erfolgreich 😅
|
||||||||||||||||||||||||||||||||||||||||||||||||||||||||||||||||||||||||||||
|
||||||||||||||||||||||||||||||||||||||||||||||||||||||||||||||||||||||||||||
|
Soda, seit heute früh entlade ich meinen Speicher mit 2kW zwischen 6 und 9, wenn die Rahmenbedingungen passen |
||||||||||||||||||||||||||||||||||||||||||||||||||||||||||||||||||||||||||||
|
||||||||||||||||||||||||||||||||||||||||||||||||||||||||||||||||||||||||||||
|
Wohin wird entladen? (EEG?) |
||||||||||||||||||||||||||||||||||||||||||||||||||||||||||||||||||||||||||||
|
||||||||||||||||||||||||||||||||||||||||||||||||||||||||||||||||||||||||||||
|
BEG |
||||||||||||||||||||||||||||||||||||||||||||||||||||||||||||||||||||||||||||
|
||||||||||||||||||||||||||||||||||||||||||||||||||||||||||||||||||||||||||||
|
Bin bei dem Thema jetzt auch dabei und habe aktuell folgende Strategie eingebaut: -Zeitpunkt des Sonnenhöchststandes ermitteln -KWH die nachzuladen sind ermitteln -Ladestart 2 Stunden vor dem Sonnenhöchststand. Ziel ist 2 Stunden nach dem Sonnenhöchststand den Speicher wieder voll zu haben -Max. Ladestrom wird daher zu Ladebeginn berechnet und gesetzt Folgende Ideen dahinter: -Mittagsspitze abfedern -Speicher langsam laden -Einspeisen zu Zeiten in denen potentiell mehr von der Energiegemeinschaft genommen wird Funktioniert soweit gut, Peak Leistung der Anlage ist ca. 10% größer als des Speichers kwh. Mal schauen ob sich da noch was optimieren lässt, eventuell werd ich falls notwendig noch eine Schlechtwetter Strategie einbauen, basierend auf den zu erwartenden Sonnenstunden. |
||||||||||||||||||||||||||||||||||||||||||||||||||||||||||||||||||||||||||||
|
||||||||||||||||||||||||||||||||||||||||||||||||||||||||||||||||||||||||||||
|
Bei mir umgekehrt. Batterie kWh ist ca. 20% größer als kWp kWp [kWpeak, Spitzenleistung]. Plus eine extrem komplexe Strategie ![]() |
||||||||||||||||||||||||||||||||||||||||||||||||||||||||||||||||||||||||||||
|
||||||||||||||||||||||||||||||||||||||||||||||||||||||||||||||||||||||||||||
|
Probier mal Solcast / Solar Forecast. Da kannst deine PV hinterlegen und hast Vorhersagen W und Wh. Sonnenstunden ist sicher ähnlich aber doch ungenauer. Im Moment nutze ich nur die Vorhersage der täglichen Gesamt-kWh zum Planen fürs E-Auto laden. Bei mir passt das aber ganz gut. |
Beitrag schreiben / Werbung ausblenden?
Einloggen
Kostenlos registrieren [Mehr Infos]






