Split Klima Innenteil Leitungsführung
|
|
||
Du bohrst laut Anleitung seitlich der Montagekonsole ein 60er Kernloch. SDS-Plus Adapter auf Bohrkrone, gibts schön lange Aufnahmen, da kommst locker die 50cm durch. Leicht schräg nach unten außen, damit Kondensatablauf immer im Gefälle liegt. Genau hinter dem Gerät wird dann gekoppelt, wenn der Schnüffler eine Undichtheit erkennt, kann ich somit die 3/8" oder 1/4" Kupferleitung ein Stückerl nachziehen, neu bördeln. Wenn alles fertig ist, alles paar Wochen lang gelaufen ist, es Nie Probleme mit dem Kondensatablauf gab - erst dann kannst nochmals zu der Bohrung hin, auch von innen, und mit Schaum gegen Ungezieher und Zugluft dicht verschließen. Deckel vom Gerät wieder dran, fertig! Wenn ihr dem Kältetechniker wirklich helfen wollt, dann müssen die Bohrung und die Konsole exakt passen - Zeit nehmen! Mit den Kälteleitungen zart umgehen, keine engen Biegeradien und genug Leitungslänge für ihn lassen, dass er dann Bördelt und mit Drehmoment die Überwurfmuttern dicht anzieht. Nur falls ichs falsch gelesen habe: Ihr wollt e nicht Innengerät genau vis a vis vom Außengerät installieren? Dazu gibts nämlich Mindestlängen je nach Hersteller (kann gerne 3m sein) weil das Kältemittel darauf abgestimmt ist. Wenn ihr nur Wandstärke Leitungsverbindung habt, wirds Probleme geben 😉 |
||
|
||
|
Der Unterschied ist wir wollen rechts direkt nach Aussen. Ich kenn die Lösung wo dahinter geklemmt wird aber wir wollen direkt durch die Wand, also hinten rechts. Nicht hinten links wie in deinem Fall. Hinten links wär bei uns nicht optimal weil wir Aussen schon eine Möglichkeit haben an der Fassade das ganze optimal zu montieren bzw. die Kanalführung nach unten. Also im Prinzip geht bei uns die Kernbohrung nur rechts hinten. Aber dann wären die Kupplungen eben in der Fassade bzw. fast ganz am Ende im WDVS WDVS [Wärmedämmverbundsystem]. |
||
|
||
|
Auf beide Kälterohre 3m draufbördeln(löten) und mit durchstecken. |
||
|
|
||
|
||
|
Du meinst die originale gelöteten Kupplungen abtrennen und einfach verlängern? |
||
|
||
|
Ja, wenn du wirklich nicht links rauskannst. |
||
|
||
|
Techniker wird löten und verlängern. Was mich wundert ist dass mein Duo Split Aussengerät einen normalen und einen 12,7mm Anschluss hat. Hab ein 2,5 und ein 3,5kW Innenteil mit identischen 9,5mm Anschlüssen und laut Anleitung braucht man bis Klasse 42 = 4,2kW nur den kleineren Durchmesser. Interpretier ich das richtig und muss am Aussengerät somit reduziert werden? Nur warum steht dort im ersten Satz "...den gleichen Durchmesser wie am Aussengerät". Mein Bruder hat ein 3fach Split Aussenteil und das selbe Thema. 2 kleine und 1 großen Anschluss. 3x gleich starke Innenteile. Techniker hat draussen reduziert mit den mitgelieferten Adaptern. |
||
|
||
|
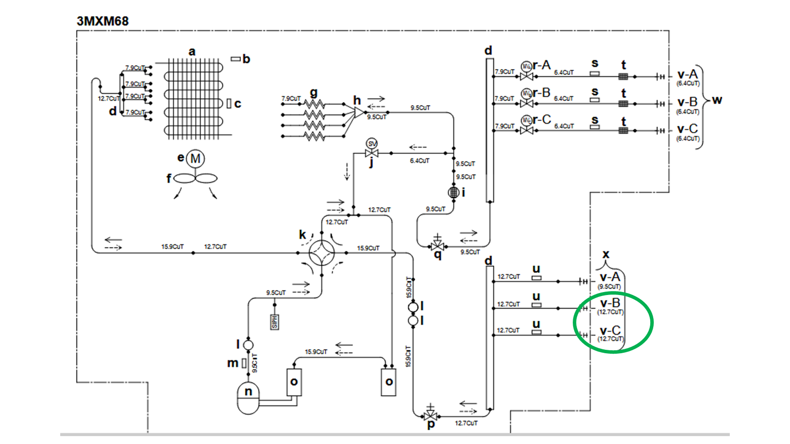
Was ist das für eine Klimaanlage? Der Standard ist eher ein Einheitsbrei. Die Kältemittelleitung zum Verdampfer ist 1/4" (6,4mm AD), die Kältemittelleitung für das Sauggas zum Verdichter ist 3/8" (9,5mm AD). Je nach max. Anzahl der Innengeräte, hat das Außengerät die entsprechende Anzahl an 1/4" und 3/8" Absperrventilen. Auf dem Bild z.B. für 4 Innegeräte. |
||
|
||
|
Beides Daikin Modelle. (Prefera bzw. Emura) Und bei beiden ist der 3. bzw. 2. Anschluss am Aussengerät in 12,7 aber eben Reduzierer mitgeliefert. Die grössere Gasleitung aber eben nur für die stärksten Inneneinheiten. |
||
|
||
|
Ja, das passt schon so. Bei diesem Außengerät kann man 2 Inneneinheiten der Klasse 40-50 anschließen. Für die Klasse 20-30 braucht man die mitgelieferten Adapter auf 9.5mm.
|
Beitrag schreiben / Werbung ausblenden?
Einloggen
Kostenlos registrieren [Mehr Infos]







