Hydraulik Heizung ändern sinnvoll?
|
|
||
|
möglich & sinnvoll. ich habe unsere anlage genau so von puffer/weiche auf direkte heizkreisbeladung umgebaut und die jaz von 3,3 auf stabil über 5 gesteigert bei heizkörpern im auf neubaustandard sanierten altbau. was ist deine quelle? bohrung/kollektor/grundwasser? |
||
|
||
|
Danke für die Antwort. Dann red ich mal mit dem HB dass er uns das so umstellt und umbaut. Das wäre die nächste Baustelle. Wir haben Grundwasser als Quelle, und unsere GW Pumpe braucht relativ viel Strom, ca 1kW. Ich habe mal unsren HB gefragt ob man mit einem Frequenzumrichter sparsamer machen könnte, aber er hat gemeint das geht nicht weil die Brunnenpumpe einen Gegendruck braucht, sonst geht sie kaputt.....Wir haben eine Wilo TWU 3.02-02-HS-I, kann man da was machen mit einem FU? |
||
|
||
|
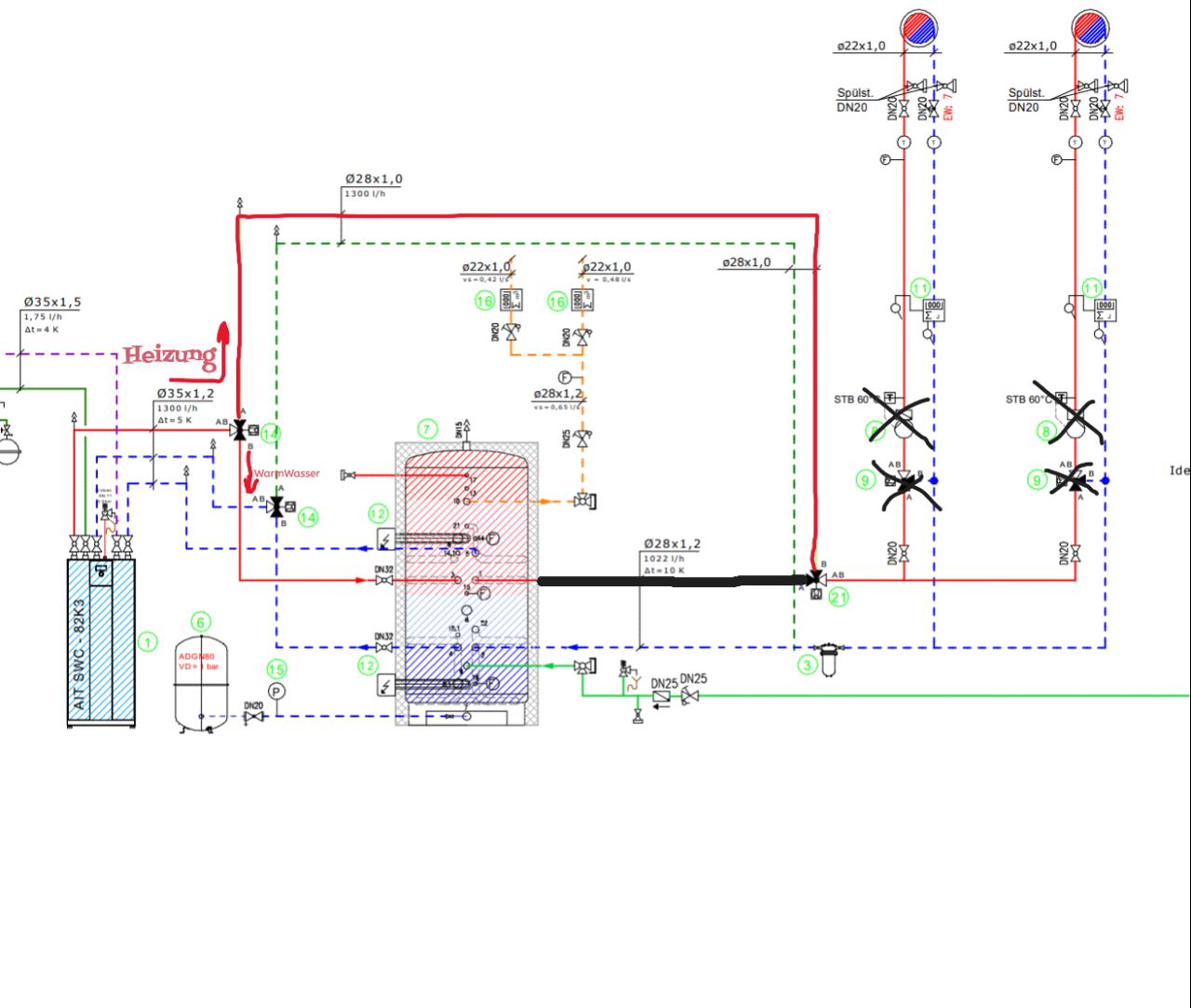
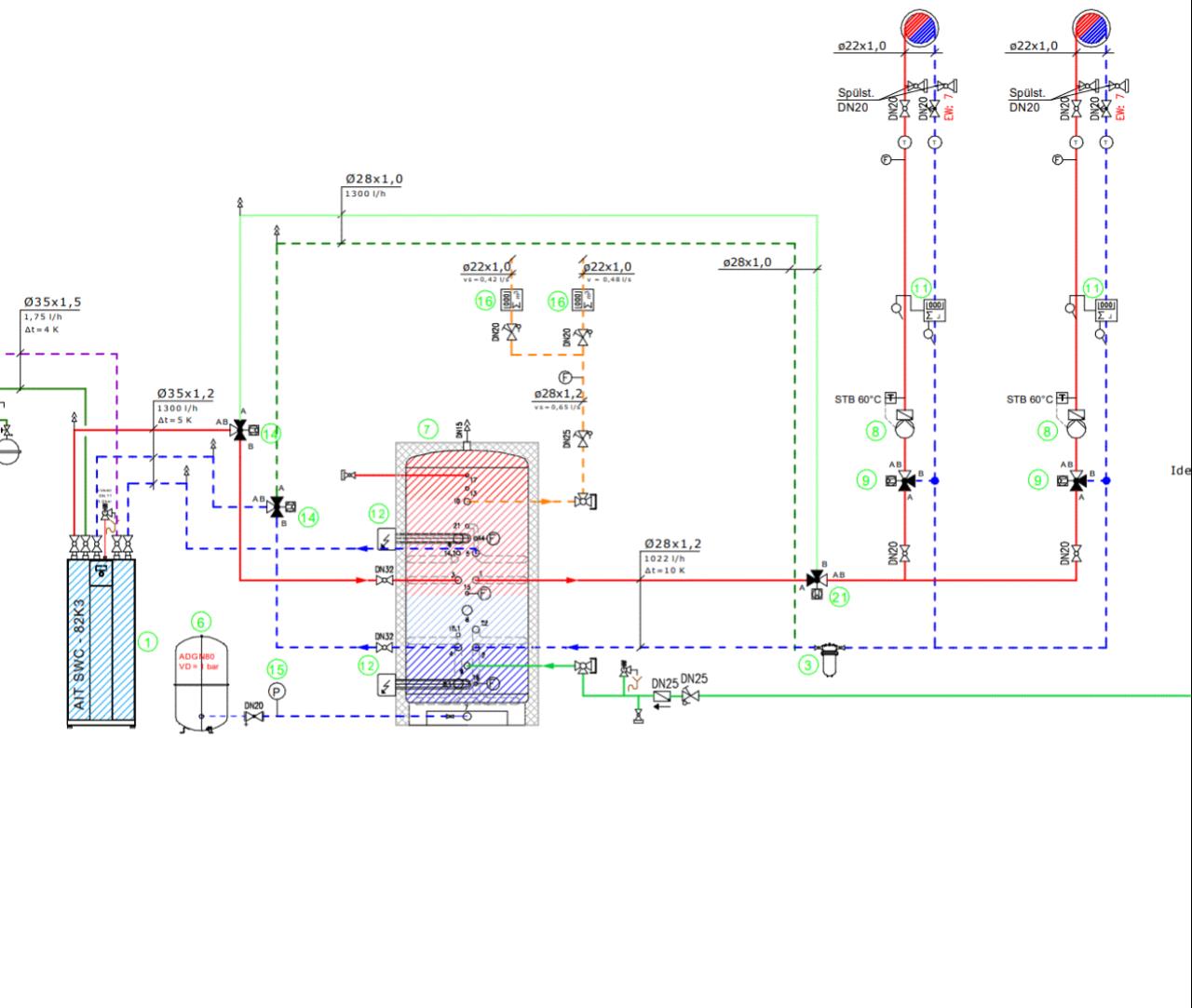
@dyarne Würde es auch Sinn machen den Rücklauf am Puffer vorbei laufen zu lassen? Da hätten wir ja auch einen Bypass. Dann wäre der Heizkreis komplett vom Puffer getrennt. |
||
|
|
||
|
||
|
Sehr lustig ... möglicherweise ist das eine kryptische Umschreibung für irgendein anderes Phänomen. Fördernde Pumpen haben immer einen 'Gegendruck' solange das Medium nicht völlig reibungslos ist Im Datenblatt der TWU 3.02-02-HS-I stehen 600W, das I am Ende steht für einen integrierten Frequenzumrichter, eine externe Steuerung ist daher nicht möglich. |
||
|
||
|
Nö leider: "3.3.1 Ausführung „HS-I“ In der Ausführung „HS-I“ wird die Pumpe über eine separate Schaltanlage ein- und ausgeschaltet. Nach dem Einschalten wird die Pumpe über den integrierten Frequenzumrichter auf die maximale Drehzahl hochgefahren und fördert mit voller Leistung. Eine frequenz- oder druckabhängige Steuerung ist nicht möglich." |
||
|
||
|
OK danke für Infos zu meiner Pumpe. Dann werde ich Mal mit dem HB reden warum er uns so eine überdimensionierte Pumpe eingebaut hat. Sie müsste eigentlich nur 6m tiefes Grundwasser mit 2,25m3/h fördern. Habe jetzt auch Mal genau nachgemessen, die Pumpe hat einen Verbraucher von ca. 780W und verschlechtert uns ziemlich unsere Arbeitszahl. |
||
|
||
|
Zu den 6m im offenen Kreis kommt noch der Druckverlust im Rohrsystem. Die Pumpe ist nicht extrem überdimensioniert, klar kann die bei deinen Druckerhältnissen vielleicht gute 3m³/h, aber das habe ich schon schlimmer gesehen. Eine etwas kleinere Pumpe könnte vielleicht 150-200W sparen, klar das ist nicht nichts, aber du musst mal rechnen wie lange es dauert bis sich da eine neue Pumpe amortisiert. |
||
|
||
|
Das stimmt nicht, denn das Prinzip, das der Saugheber nutzt, gilt hier genauso. Es ist einfach der Energieerhaltungssatz. Nur ist bei einer Unterwasserpumpe egal, wenn sich wo Luft in der Leitung sammelt oder die Steigleitungs leert, weil das Fußventil undicht ist. Die Pumpe kann die Leitung nämlich einfach beim nächsten Start wieder füllen und luftfrei spülen. Die Pumpe muss nur die Fließverluste und den geodätischen Höhenunterschied der Wasserspiegel in den beiden Brunnen (bzw des Schlauchendes bei Sicherschacht oberhalb des Wasserspiegels). Das stammt aus dem Datenblatt des Herstellers GWE. Da gibts passende Pumpen für @Ismael. Ich würde eher sagen, du kannst 500W sparen!
|
||
|
||
Hast Recht ... zu wenig nachgedacht |
Beitrag schreiben oder Werbung ausblenden?
Einloggen
Kostenlos registrieren [Mehr Infos]




